半岛外围网上直营

欢迎来到大连市室内装饰协会!
  • 联系我们

    CONTACT US

  • 大连市室内装饰协会

    电话:86-411-39651167

    传真:86-411-39651169

    地址:大连市中山区友好路158号

    友好大厦31楼

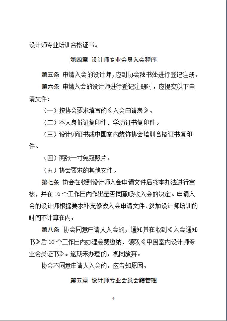
  • 关于印发《中国室内设计师专业会员管理办法》的通知
  • 来源:大连市室内装饰协会 作者:大连市室内装饰协会 发布时间:2016-03-22 09:10







现金十大雷火竞技大全(官方)网站/网页版登录入口/手机版登录入口-最新版(已更新) boyu·博鱼最火足球网站(官方)网站/网页版登录入口/手机版登录入口-最新版(已更新) 雷火竞技外围最大官方(官方)网站/网页版登录入口/手机版登录入口-最新版(已更新) 雷火竞技权威足球网(官方)网站/网页版登录入口/手机版登录入口-最新版(已更新) bandao·半岛信誉靠谱直播(官方)网站/网页版登录入口/手机版登录入口-最新版(已更新) 半岛靠谱滚球网站(官方)网站/网页版登录入口/手机版登录入口-最新版(已更新) PM娱乐城正规权威网(官方)网站/网页版登录入口/手机版登录入口-最新版(已更新) boyu·博鱼靠谱信誉买球(官方)网站/网页版登录入口/手机版登录入口-最新版(已更新)